化妆品ODM/OEM整体方案供应商 13702773897
案例_看图王
常见问答

原液是九游会j9官方网站美业具有特色的产品,下面就让我们跟九游会j9官方网站美业工程师来了解一下什么是原液,

九游会j9官方网站美业原液有哪些特点?

一、什么是原液?原液被誉为“植物黄金”经长期科学认证对皮肤养护的植物提取物,经X添加配方而成的水溶性液体。


15-1x.jpg

二、原液有哪些特点?

◆天然植物精华与现代生物科技的新成果,采用全球提取技术,各种天然物质中大量的氨基酸、小分子多肽、微量元素、黄酮类、甾醇、多糖等天然护肤成分被完整保留,打造皮肤护理的盛宴。

◆打破常规美容护理方式,颠覆传统按摩膏护理的革命性流程。

◆原汁原味,自由速配,效果超过普通膏霜数倍

◆针对性、渗透性强,效果更显著。

◆x添加,x色素、香料、和表面活性剂,效果全。


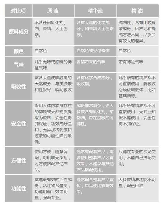
三、科普:原液、精华液、精油的区别

20180723092818000137/resource/images/abc9e1659e664fc9a7b5f4e3a5c1898e_2.jpg

九游会j9官方网站美业,中国原液生产厂家,为电商化妆品,美容美发化妆品,日化线化妆品,微商化妆品打造多个成功案例,赢得客户一致好评,咨询热线:400-688-3258

返回
列表
上一条化妆品OEM代加工费用多少?看完就知道了!
下一条 九游会j9官方网站美业小编告诉您,夏季化妆品存放这些错误你犯了吗?

九游会j9官方网站动态

九游会j9官方网站热文

常见问答